【原创】退市股票可以索赔么?(中篇)

目  录

引言

一、 上市门槛 

1. 主板市场 

2. 科创板和创业板——俗称“二板市场” 

3. 全国股转系统——俗称“新三板” 

4. 北京证券交易所 

二、股票退市 

1. 强制退市 

2. 其他风险警示(ST) 

3. 风险警示股票的限制 

4. 退市整理期 

5. 正式退市 

三、退市后监管规则 

四、退市股票索赔 

上一期,我们分享了退市股票可以索赔么?(上篇)的内容,今天我们继续分享~

二、股票退市

退市分为强制退市和主动终止上市,本文在此只分析强制退市的情形。

经过2020年沪深交易所股票上市规则修订后,取消暂停上市和恢复上市,缩短退市流程,将财务类退市指标的退市流程缩短至2年,即公司触及退市指标,其股票被实施退市风险警示(*ST),次年再次触及退市指标的,其股票终止上市。

对于交易类指标不再设置退市整理期,其他类别的退市整理期由30个交易日缩短为15个交易日。

下图为强制退市的退市流程:

图片

上市公司出现财务状况异常情况或者其他异常情况,导致其股票存在被强制终止上市的风险,或者投资者难以判断公司前景,投资者权益可能受到损害,存在其他重大风险的,交易所对该公司股票实施风险警示。风险警示分为警示存在强制终止上市风险的风险警示(以下简称退市风险警示,*ST)和警示存在其他重大风险的其他风险警示(ST)。上市公司股票同时被实施退市风险警示和其他风险警示的,在公司股票前冠以“*ST”字样。

要注意,科创板没有其他风险警示(ST),只有退市风险警示(*ST),上市公司股票被实施退市风险警示期间,不进入风险警示板交易,不适用风险警示板交易的相关规定。

目前来看,沪深两市的ST、*ST规则几乎一致,我们特做了整理,大家可收藏备查。

1. 强制退市

我国的强制退市分为4中类型,分别是交易类强制退市、财务类强制退市、规范类强制退市和重大违法类强制退市。

(1)交易类强制退市

交易类强制退市是指上市公司股票交易触及规定情形时,经历风险提示公告、停牌、终止上市决定、摘牌后转入全国中小企业股份转让系统代为管理的退市板块转让的过程。

主板:

在主板市场关于交易类强制退市的规定中,深交所和上交所的规定一致,此处以深交所为例,具体规定如下:

深市主板上市公司出现下列情形之一的,深交所终止其股票上市交易:

图片

创业板/科创板:

沪市科创板和深市创业板有关交易类强制退市的规定一致:

图片

北交所:

上市公司连续 60 个交易日出现下列情形之一的,本所决定终止其股票上市:

图片

被实施交易类强制退市的股票被退市前并不会被实施“退市风险警示”,也不会进入整理期,因此比其他强制退市流程更精简,公司被退市流程加快。

(2)财务类强制退市

l  退市风险警示(*ST)

图片

图片

从上表可以看出,上市公司被实施退市风险警告的财务类原因主要有以下几点:

A. 最近一个会计年度净利润为负且低于1亿元(北交所为5000万元)。

B. 最近一个会计年度期末净资产为负值。

C. 被出具非标意见。

而在本次被实施退市风险警告的众多股票中,主要原因是被出具了被标报告和亏损。

因“被出具非标报告”被实施退市风险警告的股票

非标报告即非标准审计报告,通常有四种形式:强调事项段的无保留意见、保留意见、否定意见和无法表示意见。本次被实施退市警告的13家股票中,因被会计事务所出具非标报告而被实施退市警告的股票就有9家之多,且均为会计事务所对公司年度财务报表出具无法表示意见的审计报告:

紫晶存储-*ST紫晶,日海智能-*ST日海,腾信股份-*ST腾信,亚联发展-*ST亚联,易尚展示-*ST易尚,科华生物-*ST科华,长方集团-*ST长方,深大通-*ST大通,宜华健康-*ST宜康

因“最近一个会计年度净利润为负且低于1亿元”被实施退市风险警告的股票:

博天环境-*ST博天;紫晶存储-*ST紫晶;御银股份-*ST御银;雪松发展-*ST雪发

因“最近一个会计年度期末净资产为负值” 被实施退市风险警告的股票

博天环境-*ST博天;台海核电-*ST海核;亚联发展-*ST亚联;宜华健康-*ST宜康

下面是因亏损导致被实施退市警告的几家典型公司的财务情况:

*ST博天,2017年2月17日,博天环境在上交所主板上市。然而,上市至今5年多,博天环境却有3年业绩连续亏损。博天环境披露的2021年年度报告显示,公司2021年度实现营业收入11.48亿元,同比下降40.25%。归属于上市公司股东的扣除非经常性损益的净亏损14.11亿元。

*ST御银,披露的2021年报和2022年一季度报告,公司2021年实现营业总收入8946.3万,同比下降50.9%,实现归母净利润亏损6176.1万元。公司2022一季报显示,期间主营收入1805.98万元,同比下降13.29%;归母净利润亏损2823.85万元。经审计的净利润为负值且营业收入低于1亿元,被出具退市风险警示。

*ST海核,2021年营业收入约4.08亿元,同比减少7.22%;归属于上市公司股东的净利润亏损约8.38亿元;2020年同期营业收入约4.4亿元;归属于上市公司股东的净利润亏损约14.96亿元;基本每股收益亏损1.73元。

*ST亚联,亚联发展预计2021年净亏损1.88亿元-2.38亿元,扣非后净亏损2.52亿元-3.02亿元,相比2020年亏损有所减少。财务数据显示,亚联发展2019年、2020年分别实现净亏损1.48亿元、4.86亿元,按上述预计,公司或将三年连亏。

l  强制退市

图片

图片

五一过后,超过20家公司触及退市,其中多数公司因触及财务类退市情形,具体来看:

因“净利润为负值且营业收入低于 1 亿元”而触及退市:*ST游久、*ST宝德、*ST罗顿、*ST明科、*ST华讯、*ST绿庭。

因“被会计师出具非标意见”而触及退市,这其中包括:

被出具保留意见:*ST海医、*ST中天、*ST新光、*ST罗顿。

被出具无法表示意见:*ST西水、*ST德威、*ST金刚、*ST科迪、*ST丹邦、*ST当代、*ST网力、*ST聚龙、*ST数知、*ST明科、*ST华讯、*ST易见、*ST腾邦。

被出具否定意见:*ST圣莱、*ST天首。

因“净资产为负值”而触及退市:*ST易见、*ST中天、*ST德威、*ST金刚、*ST腾邦、*华讯

其中,*ST明科、*ST罗顿同时触及两项财务指标,即净资产继续为负且被会计师出具非标审计意见。

*ST易见、*ST中天、*ST德威、*ST金刚、*ST腾邦触及两项财务指标,净资产继续为负且被会计师出具非标审计意见。

*华讯触及三项财务指标,其净利润为负值且营业收入低于 1 亿元,净资产继续为负且被会计师出具非标审计意见。

近年来强制退市成为A股市场主流,在2022年创历史新高。今年以来单触及强制退市的公司就有40多家,五一前后就有20多家公司触及强制退市,超过去年全年退市公司数量(20家),其中绝大部分触及财务类退市。

今年触及退市公司家数增多的主要原因之一是我国严格和认真施行退市新规,对冲击财务退市标准者并不进行法外开恩。在2020年底退市新规出台之后,上市公司当年财报触及退市新规相关情形的话,那么在2021年会被实施*ST,如果2021年度仍触及财务类退市情形,在取消了暂停上市的情况下,那么相关公司在2022年将直接被退市,这导致了2022年是财务类退市指标集中显现。同时,触及财务类退市的公司较多,也是我国实体经济基本面和企业运营实际情况的一个体现。

值得注意的是,退市新规中设置了营业收入扣除标准机制,对有些上市公司的非主营业务收入和不具备商业实质的收入进行扣除之后,这些公司的壳面目也便被揭开了,有利于框出来判定是否触及退市指标,让处于退市边缘的空壳公司难在营收上面耍花招了。

独董纷纷发表意见

在今年年报季进行过程中,值得注意的是有数十家独立董事对公司财务报告发表反对意见,这也是往年未出现的现象。

在年报季进行过程中,*ST实达的5名独立董事因公司2018、2019年财务报告存在虚假记载,被认定未尽勤勉义务,合计被罚款184万元,其中一名独董上任仅8天便签字保证年报真实、准确、完整,结果被罚50万元。这一处罚又一次挑动了市场神经。

独立董事承担责任的风险性增大,导致众多独立董事不再沉默。在2021年年报季大考中,ST爱迪尔、*ST中潜、*ST腾信、*ST网力、*ST东海A、ST奇信、*ST圣莱、*ST德威、*ST腾邦等十余家上市公司的独董,纷纷对公司披露的2021年年报投下不信任票:无法保证年报内容的真实、准确、完整。比如:

*ST网力:独立董事邵世凤对公司《2021年年度报告》等议案投弃权票。理由是信息收集有限,无法保证是否存在其它应调整的会计事项。目前,该公司已被多次提示终止上市风险。

*ST宜康:独立董事丁海芳对公司2021年年报发表了无法保真的异议声明,理由是年审会计师就公司2021年财务报告出具了无法表示意见的审核意见。目前,*ST宜康已被深交所实施退市风险警示和其他风险警示,面临退市风险。

*ST东海A:独立董事吴涛和张媛媛,对年报内容无法保证其真实、准确、完整。理由是财务报告出具的无法表示意见的审计报告,且对于审计过程中发现的一些问题无法确认其真实性。

*ST圣莱:独立董事谷家忠发布了“不保真”的异议声明。理由是公司被出具了否定意见的审计报告。

与往年零星的独董“唱反调”相比,今年独董们对公司年报投下不信任票的情况明显增多。独董们的‘觉醒’,一定程度上是‘康美案’产生的涟漪效应。去年11月12日,广州中院就康美药业虚假陈述案作出一审判决,52037名康美药业投资者获赔24.59亿元。其中,5名曾任或时任独董需承担高达3.69亿元的连带赔偿责任。“年薪十万,赔偿上亿”,履职风险的极度凸显深深震撼了“独董圈”,倒逼独董们不得不更加勤勉尽责。

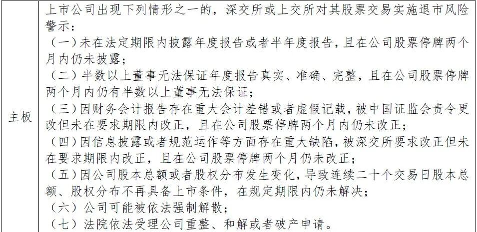
(3)规范类强制退市

l  退市风险警示(*ST)

图片

图片

图片

l  强制退市

公司股票因规范类强制退市情形被实施退市风险警示后,两个月内仍未整改到位的,公司股票将在停上市临时停牌如果公司股票在停上市,临时停牌后两个月内仍未完成整改或者虽完成整改但未在规定期限内申请恢复上市的,公司股票将在终止上市。

(4)重大违法类强制退市

主板、创业板/科创板、北交所的股票上市规则对重大违法类强制退市的规定一致,具体包括两种情形:

(一)上市公司存在欺诈发行、重大信息披露违法或者其他严重损害证券市场秩序的重大违法行为,且严重影响上市地位,其股票应当被终止上市的情形;

(二)上市公司存在涉及国家安全、公共安全、生态安全、生产安全和公众健康安全等领域的违法行为,情节恶劣,严重损害国家利益、社会公共利益,或者严重影响上市地位,其股票应当被终止上市的情形。

上市公司可能触及重大违法类强制退市情形的,应当于知悉相关行政机关行政处罚事先告知书或者人民法院作出司法裁判当日,及时披露有关内容,并就其股票可能被实施重大违法类强制退市进行特别风险提示。公司股票于公告披露日停牌1天,公告披露日为非交易日的,自披露日后的第一个交易日停牌1天。自复牌之日起,交易所对公司股票实施退市风险警示。

交易所委员会对上市公司是否触及重大违法类强制退市情形并终止上市进行审议,作出独立的专业判断并形成审核意见。交易所根据上市委员会的审核意见,作出公司股票是否终止上市的决定。

本次涉及规范类退市及重大违法类退市的企业有9家

图片

*ST紫晶因涉嫌违规担保,多次受到证监会质询,会计师事务所也对其年度财务报告出具无法表示意见的审计报告,公司也于2022年2月11日收到了中国证监会下发的《立案告知书》,因公司涉嫌信息披露违法违规,受到证监会立案调查。

*ST日海因内部控制制度存在重大缺陷,,销售与收款业务在收入确认时点上财务部门缺少对业务信息进行必要的审验和监督流程;与关联方及关联交易的识别和披露相关的内部控制存在缺陷,无法保证关联方及关联方交易被及时识别;个人备用金使用制度未有效执行,被出具无法表示意见的审计报告。

*ST腾信连续两年严重亏损,大量债务违约并涉及诉讼。多个银行账户被冻结,所有房产被查封,营业收入大幅下降,在《2019年半年度报告》、《2019年年度报告》中未披露对外担保事项,存在重大遗漏,在2021年12月28日收到中国证监会北京监管局下发的《行政处罚决定书》。

*ST易尚财务报告内部控制存在重大缺陷,财务报告可能存在重大报错,不能及时对存货存储及保管过程中的质量进行监管,存在重大过失。

*ST科华对其子公司失去控制,无法形成充分、适当的年度财务报表,会计师事务所对齐出具了无法表示意见的审计报告及内部审计意见。

*ST长方对子公司的管理及康铭盛公司的存货管理、销售与收款管理、信息系统管理等方面存在重大缺陷,不能保持公司内部控制的有效性,被会计师事务所出具无法表示意见的审计报告。

*ST大通于2021年9月3日收到《中国证券监督管理委员会立案告知书》(证监立案字00720214号),因涉嫌信息披露违法违规对该公司进行立案。公司对于预计损失的判断过程缺少适当的客观证据,影响预计损失的计价与分摊,该事项表明与预计负债测试相关的内部控制存在重大缺陷,被会计师务所出具无法表示意见的审计报告;

*ST宜康违反公司章程,未经股东大会决议为他人提供连带责任担保.其孙公司江阴百意中医院构成违规财务资,导致被非经营性占用公司资金。于2022年2月19日收到中国证监会下发的《立案告知书》,因公司涉嫌信息披露违法违规,证监会决定对公司进行立案调查。

*ST易见于4月19日收到证监会下发的《行政处罚及市场禁入事先告知书》,涉嫌2015年至2020年定期报告存在虚假记载和重大遗漏,同时未按期披露2020年年报,由此可能触及重大违法类退市情形。

虽上述股票触及规范类强制退市或重大违法类强制退市,但它们同时也触及了财务类强制退市。按照先触及先适用的原则,上述公司均已被实施财务类强制退市。

相较上述公司虽可能触及规范类强制退市或重大违法类强制退市,但依据“先触及先适用”而被实施财务类强制退市,*ST新亿则已经触及重大违法退市,目前已被摘牌。该公司属于沪市典型的壳公司,连续多年财务造假,被证监会出具行政处罚书。

作者:李明燕律师团队

下期,我们继续分享退市股票可以索赔么?(下篇)的相关内容,敬请期待~

团队介绍:

金融市场是高文最重要的业务领域之一,业务内容主要包括:(一)上市公司争议解决、虚假陈述、操纵市场、内幕交易;(二)投资并购、公募私募维权;(三)合规制度建设。

高文律师事务所金融市场部李明燕律师团队致力于金融与资本市场维权业务,曾成功代理或正代理数百起证券市场维权案件,涉及新纶科技、圣莱达、乐视网、康美药业等一系列上市公司。李明燕律师团队凭借精湛的专业技能和精细化的辩护风格深受客户好评。

李明燕律师,高文律师事务所金融市场部负责人,毕业于中国政法大学,执业律师,注册会计师,执业18年,并兼任中央财经大学金融学院硕士生导师及对外经济贸易大学法学院硕士生导师,著有《企业大合规》一书。李明燕律师专攻金融市场领域多年,在上市公司争议解决、投资并购、公募私募维权等领域拥有丰富的实践经历。其他团队成员均毕业于知名院校法律专业,拥有硕士以上学历,具有较高的专业素养及丰富的实务经验。

邮箱:limingyan@globe-law.com

电话:18610810467

相关文章

发表评论

相关文章

没有相关文章!

新三板报法律顾问

李明燕
北京高文律师事务所 合伙人
李明燕律师,北京高文律师事务所合伙人,毕业于中国政法大学,执业律师,注册会计师,执业18年,并兼任中央财经大学金融专业硕士生导师,著有《企业大合规》一书。李明燕律师曾供职金融机构多年,精通金融市场领域业务,成功代理多起证券索赔案件。
邮箱:limingyan@globe-law.com
电话:+86 18610810467

李元
北京高文律师事务所 合伙人
李元律师,北京高文律师事务所高级合伙人,毕业于中央民族大学、美国天普大学,获得L.L.M学位。李元律师曾就职于全国先进法院,并曾在北京市高院任职,专注刑事审判、辩护领域15年。李元律师在刑民交叉,尤其是金融犯罪、犯罪索赔领域经验丰富。
邮箱:liyuan@globe-law.com
电话:+86 13917539507

北交所热门(周TOP10)

    暂无文章

IPO动态(周TOP10)

    暂无文章